Megasquirt Wiring for Rover V8
D37 Connector
VR Sensor Connection
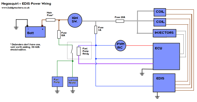
Overall wiring diagram
Power Supply
This is an improvement on the above with better fusing, and powering the ignition coils directly from the ignition switch should provide enough electrical load to prevent “running on” which used to be fixed by adding a diode in the alternator sense wire.



